4月3日,二届潞城区委第五轮巡察动员部署会召开后,截至4月7日,4个区委巡察组已全部完成进驻工作并分别召开巡察进驻动员会。区委区政府分管领导和区委巡察工作领导小组成员参加动员会。
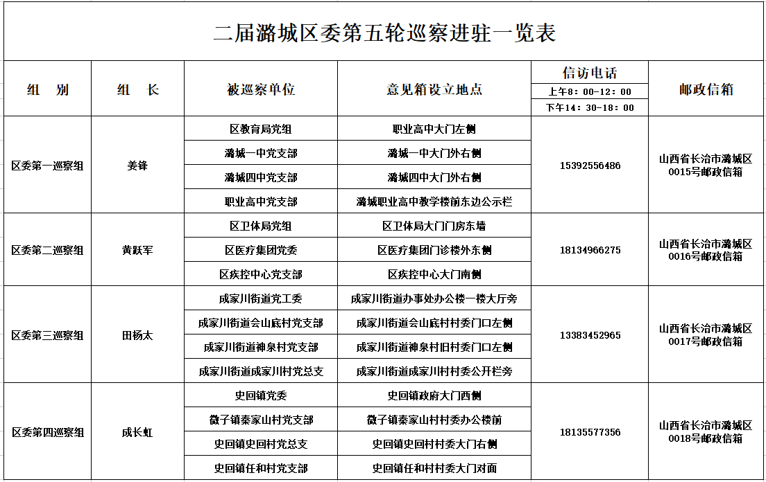
经区委批准,从2023年4月上旬至7月上旬,区委派出4个巡察组,采取常规巡察和专项巡察相结合的方式,对区卫生健康和体育局党组、区教育局党组、成家川街道党工委、史回镇党委、区医疗集团党委、区疾控中心党支部、潞城一中党支部、潞城四中党支部、区职业高中党支部开展常规巡察;对成家川街道会山底村党支部、微子镇秦家山村党支部开展“三个一批”专项巡察,对成家川街道神泉村党支部、史回镇史回村党总支开展乡村振兴领域不正之风和腐败问题专项巡察,对成家川街道成家川村党总支、史回镇任和村党支部开展农村集体“三资”管理专项巡察;对成家川街道下辖其余15个村党组织、史回镇下辖其余15个村党组织进行延伸巡察。巡察期间,区委组织部、区委宣传部配合区委巡察组对被巡察党组织选人用人情况及落实意识形态工作责任制情况进行专项检查。本轮巡察将紧紧围绕聚焦贯彻落实党的路线方针政策和党中央及省市区委决策部署情况,聚焦群众身边腐败问题和不正之风情况,聚焦党组织领导班子和干部队伍建设情况,对被巡察单位党组织进行一次全面的“政治体检”。
区委巡察工作领导小组要求,要坚守政治定位、增强巡察本领、突出监督重点、精准发现问题,提高巡察质效;要弘扬斗争精神、勇于担当负责、敢于较真碰硬,擦亮巡察利剑;要加强自身建设、严明纪律作风,严守巡察干部“三个绝不能”“八个不允许”的纪律要求,使巡察权力始终置于有效监督之下;要不负重托、不辱使命,高标准高质量完成巡察任务,为扎实推进全面从严治党、推动潞城高质量发展提供坚强保障。
各被巡察单位党组织表示,坚决服从区委巡察工作安排,畅通信访渠道并鼓励干部群众积极主动向区委巡察组反映情况,以最坚决的态度、最优良的作风、最严明的纪律,支持区委巡察组开展工作,切实把接受巡察监督转化为做到“两个维护”的政治自觉,转化为坚持不懈全面从严治党的责任担当,全方位推动潞城高质量发展。
巡察期间设有专门联系电话、邮政信箱,并在各被巡察单位张贴巡察公告、悬挂意见箱。根据《中国共产党巡视工作条例》规定,巡察期间,区委巡察组主要受理反映被巡察单位领导班子及其成员、下属单位主要负责人和重要岗位领导干部问题的来信来电来访,重点是关于违反政治纪律、廉洁纪律、组织纪律、群众纪律、工作纪律和生活纪律等方面问题的举报和反映。其他不属于巡察受理范围的问题反映,将按规定由被巡察党组织和有关部门认真处理。按照区委巡察工作领导小组要求,区委巡察组在被巡察单位设置“巡察干部意见箱”,真诚欢迎被巡察单位广大党员干部对区委巡察工作提出意见建议。
附:二届区委第五轮巡察进驻情况一览表


