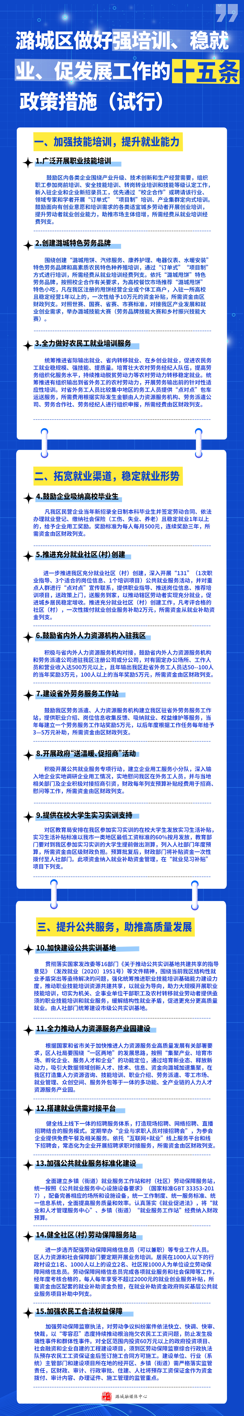
【一图读懂】潞城区做好强培训、稳就业、促发展工作的十五条政策措施(试行)
27 阅读
0 评论
0 点赞
点赞(
0
)
评论
共有
0
条评论
微信小程序
微信扫一扫体验
立即
投稿
微信公众账号
微信扫一扫加关注
发表
评论
返回
顶部