
近日
各地在对密接、次密接人员
调查过程中
部分人员隐瞒行程
或未按要求落实疫情防控措施
相继被立案侦查
1.北京市公安局西城分局对顾某某、赵某依法立案侦查

2.忻州市公安机关对王某某依法立案侦查
3.晋中市公安局太谷分局依法对方某、王某某、方某某以涉嫌妨害传染病防治案立案侦查


防控疫情,人人有责
在这里小编提醒广大网友
以下疫情防控22种违法违规行为
及法律后果一定要了解
疫情防控22种违法违规行为
及法律后果
为帮助广大人民群众全面掌握疫情防控中可能出现的违法违规行为及可能产生的法律后果,推动疫情防控工作依法依规高效进行,特编制以下22种疫情防控违法违规行为及可能产生的法律后果明白纸。
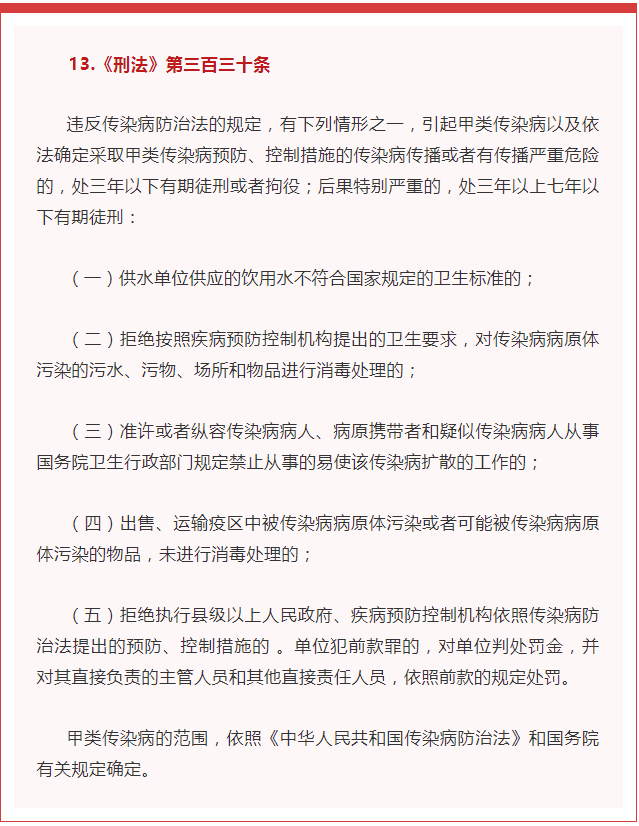
1.乘坐公共交通工具,出入小区、超市、菜市场、酒店等公共场所,拒不配合管理人员的劝导配戴口罩的,涉嫌违反《中华人民共和国治安管理处罚法》(以下简称《治安管理处罚法》)第二十三条,处警告或者200元以下罚款;情节较重的,处以5日以上10日以下拘留,可以并处500元以下罚款。引起新型冠状病毒传播或者有传播严重危险的,可能涉嫌违反《中华人民共和国刑法》(以下简称《刑法》)第三百三十条,构成妨害传染病防治罪。
2.出入小区、超市、菜市场、酒店等有关场所,拒不配合健康信息核查,拒绝配合身份登记规定的,涉嫌违反《治安管理处罚法》第五十条,处警告或者200元以下罚款;情节严重的,处5日以上10日以下拘留,可以并处500元以下罚款。引起新型冠状病毒传播或者有传播严重危险的,可能涉嫌违反《刑法》第三百三十条,构成妨害传染病防治罪。
3.经过疫情防控卡点的车辆和人员,以冲卡或者其他方法,拒不配合、接受卡点工作人员检查的,涉嫌违反《治安管理处罚法》第五十条,处警告或者200元以下罚款;情节严重的,处5日以上10日以下拘留,可以并处500元以下罚款。引起新型冠状病毒传播或者有传播严重危险的,可能涉嫌违反《刑法》第三百三十条,构成妨害传染病防治罪。
4.纳入核酸检测范围的人群,不参加统一组织的核酸检测的,涉嫌违反《突发公共卫生事件应急条例》第五十一条,有关单位和个人不配合调查、采样、技术分析和检验,可能触犯《治安管理处罚法》第五十条,构成违反治安管理行为的,将由公安机关依法予以处罚;涉嫌构成犯罪的,将依照《刑法》第三百三十条以涉嫌妨害传染病防治罪追究刑事责任。
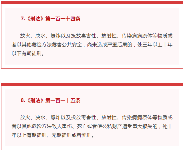
5.封控、封闭小区的居民拒不配合封控管理,违反《健康管理工作指引》的规定,擅自外出、聚集的,涉嫌违反《治安管理处罚法》第五十条,处警告或者200元以下罚款;情节严重的,处5日以上10日以下拘留,可以并处500元以下罚款。引起新型冠状病毒传播或者有传播严重危险的,可能涉嫌违反《刑法》第三百三十条,构成妨害传染病防治罪;确诊病人、病原携带者,隐瞒病情、瞒报行程信息,进入公共场所或者乘坐公共交通工具,造成新型冠状病毒传播的,可能涉嫌违反《刑法》第一百一十四条、第一百一十五条,构成以危险方法危害公共安全罪。
6.健康码为黄码、红码的人员,不按照规定居家健康监测或者集中隔离观察的,涉嫌违反《治安管理处罚法》第五十条,处警告或者200元以下罚款;情节严重的,处5日以上10日以下拘留,可以并处500元以下罚款。引起新型冠状病毒传播或者有传播严重危险的,可能涉嫌违反《刑法》第三百三十条,构成妨害传染病防治罪。
7.疫情防控期间,居民违反规定外出参加打牌、餐饮、娱乐等聚集活动,经劝阻无效的,涉嫌违反《治安管理处罚法》第五十条,处警告或者200元以下罚款;情节严重的,处5日以上10日以下拘留,可以并处500元以下罚款。引起新型冠状病毒传播或者有传播严重危险的,可能涉嫌违反《刑法》第三百三十条,构成妨害传染病防治罪;确诊病人、病原携带者,隐瞒病情、瞒报行程信息,进入公共场所或者乘坐公共交通工具,造成新型冠状病毒传播的,可能涉嫌违反《刑法》第一百一十四条、第一百一十五条,构成以危险方法危害公共安全罪。
8.疫情防控期间,在家庭住所开设辅导班、棋牌档、麻将室,违规售卖感冒发热药品等,涉嫌违反《治安管理处罚法》第五十条,处警告或者200元以下罚款;情节严重的,处5日以上10日以下拘留,可以并处500元以下罚款。引起新型冠状病毒传播或者有传播严重危险的,可能涉嫌违反《刑法》第三百三十条,构成妨害传染病防治罪。
9.集中隔离结束后,不按照规定接受健康监测和管理,经劝阻无效的,涉嫌违反《治安管理处罚法》第五十条,处警告或者200元以下罚款;情节严重的,处5日以上10日以下拘留,可以并处500元以下罚款。引起新型冠状病毒传播或者有传播严重危险的,可能涉嫌违反《刑法》第三百三十条,构成妨害传染病防治罪。
10.隐瞒病情、瞒报行程信息(尤其是重点地区旅居史)、隐瞒与确诊病例或者疑似病例有密切接触史的,涉嫌违反《治安管理处罚法》第五十条,处警告或者200元以下罚款;情节严重的,处5日以上10日以下拘留,可以并处500元以下罚款。引起新型冠状病毒传播或者有传播严重危险的,可能涉嫌违反《刑法》第三百三十条,构成妨害传染病防治罪;确诊病人、病原携带者,隐瞒病情、瞒报行程信息,进入公共场所或者乘坐公共交通工具,造成新型冠状病毒传播的,可能涉嫌违反《刑法》第一百一十四条、第一百一十五条,构成以危险方法危害公共安全罪。
11.在预防、控制新型冠状病毒感染肺炎疫情期间,从事传染病防治的政府卫生行政部门的工作人员严重不负责任、导致新型冠状病毒肺炎传播或者流行的,情节严重的,可能涉嫌违反《刑法》第四百零九条,构成传染病防治失职罪。
12.居民和企业不配合开展疫情防控相关的消毒工作,经劝阻无效的,涉嫌违反《治安管理处罚法》第五十条,处警告或者200元以下罚款;情节严重的,处5日以上10日以下拘留,可以并处500元以下罚款。引起新型冠状病毒传播或者有传播严重危险的,可能涉嫌违反《刑法》第三百三十条,构成妨害传染病防治罪。以暴力、威胁方法阻碍国家机关工作人员(包括在国家机关中从事疫情防控公务的人员)依法开展疫情调查工作的,可能涉嫌违反《刑法》第二百七十七条,构成妨害公务罪。
13.拒绝配合疾控和公安部门开展的疫情流行病学调查工作的,涉嫌违反《治安管理处罚法》第五十条,处警告或者200元以下罚款;情节严重的,处5日以上10日以下拘留,可以并处500元以下罚款。可能涉嫌违反《刑法》第三百三十条,构成妨害传染病防治罪。以暴力、威胁方法阻碍国家机关工作人员(包括在国家机关中从事疫情防控公务的人员)依法开展疫情调查工作的,可能涉嫌违反《刑法》第二百七十七条,构成妨害公务罪。
14.疫情期间,恶意囤积、哄抬物价、牟取暴利的,由市场监督管理部门依法依规予以处理。对于违法所得数额较大或者有其他严重情节,严重扰乱市场秩序的,涉嫌违反国家在预防、控制突发传染病疫情等灾害期间有关市场经营、价格管理等规定,哄抬物价、牟取暴利,严重扰乱市场秩序,违法所得数额较大或者有其他严重情节的,可能涉嫌违反《刑法》第二百二十五条,构成非法经营罪。
15.违反疫情防控规定,乱扔口罩、防护服等医疗防护用品等,根据《刑法》第三百三十八条,违反传染病防治法等疫情防控规定,随意处置含新型冠状病毒病原体的医疗防护用品、器材、医疗生活废物以及其他有毒有害物质,严重污染环境的,可能涉嫌污染环境罪。故意投放新冠肺炎病原体,严重危害公共安全,致人重伤、死亡或者使公私财产遭受重大损失的,可能涉嫌违反《刑法》第一百一十四条、第一百一十五条,构成以危险方法危害公共安全罪。
16.对拒绝或者擅自脱离隔离治疗的病人、疑似病人应如何处理。根据《中华人民共和国传染病防治法》第三十九条第一款规定,拒绝隔离治疗或者隔离期未满擅自脱离隔离治疗的,可以由公安机关协助医疗机构采取强制隔离治疗措施。
17.在疫情期间,故意传播新冠肺炎病原体,危害公共安全的,可能涉嫌违反《刑法》第一百一十四条、第一百一十五条,构成以危险方法危害公共安全罪,没有造成严重后果的,处三年以上十年以下有期徒刑;造成严重后果的,处十年以上有期徒刑、无期徒刑或死刑。
18.具有发热、干咳、乏力、嗅觉味觉减退、鼻塞、流涕、咽痛、结膜炎、肌痛和腹泻等症状的人员,未按照疫情防控要求,到发热门诊就医,经劝阻无效的,涉嫌违反《治安管理处罚法》第五十条,处警告或者200元以下罚款;情节严重的,处5日以上10日以下拘留,可以并处500元以下罚款。引起新型冠状病毒传播或者有传播严重危险的,可能涉嫌违反《刑法》第三百三十条,构成妨害传染病防治罪。
19.感染新型冠状病毒者抗拒疫情防控措施的,故意传播新型冠状病毒感染肺炎病原体,危害公共安全,具有下列情形之一的:(1)已经确诊的新型冠状病毒感染肺炎病人、病原携带者,拒绝隔离治疗或者隔离期未满擅自脱离隔离治疗,并进入公共场所或者公共交通工具的;(2)新型冠状病毒感染肺炎疑似病人拒绝隔离治疗或者隔离期未满擅自脱离隔离治疗,并进入公共场所或者公共交通工具,造成新型冠状病毒传播的,可能涉嫌以危险方法危害公共安全罪,将依照《刑法》第一百一十四条、第一百一十五条第一款的规定定罪处罚。
20.生产不符合保障人体健康的国家标准、行业标准的医用口罩、护目镜、防护服等医用器材的,由市场监督管理部门予以行政处罚。情节严重的可能涉嫌违反《刑法》第一百四十五条的规定,将以生产、销售不符合标准的医用器材罪定罪,依法从重处罚。
21.违反国家相关规定,哄抬疫情防控急需的口罩或者其他涉及民生的物品价格,牟取暴利,违法所得数额较大或者有其他严重情节,严重扰乱市场秩序的,可能涉嫌违反《刑法》第二百二十五条的规定,具有其他严重扰乱市场秩序的非法经营行为的,构成非法经营罪。
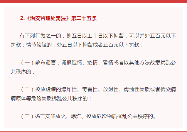
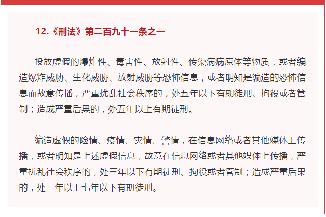
22.疫情防控期间,编造虚假疫情信息,在网络等公众场合散布的,或者明知是虚假信息还帮助散布和传播的,涉嫌违反《中华人民共和国突发事件应对法》第六十五条,将处以责令改正,给予警告;造成严重后果的,将依法暂停业务活动或者吊销执业许可证。涉嫌违反《治安管理处罚法》第二十五条,处5日以上10日以下拘留,可以并处500元以下罚款;情节较轻的,处5日以下拘留或者500元以下罚款。严重扰乱社会秩序的,可能涉嫌违反《刑法》第二百九十一条之一,构成编造、故意传播虚假信息罪。
相关法条链接














来源|中央政法委长安剑、央视新闻、最高人民法院司法案例研究院

